Original source publication: de Moura, F. L. and F. de Sá-Soares (2022). A Grammar for Information Systems and Technology Competencies. Proceedings of the 15th IADIS International Conference on Information Systems 2022—IADIS IS 2022, Virtual Conference, pp. 168–176. IADIS Press, ISBN: 978-989-8704-37-5.
The final publication is available here.
A Grammar for Information Systems and Technology Competencies
Centro ALGORITMI, University of Minho, Portugal
Abstract
The description of Information Systems and Technology professional competencies requires the articulation of various concepts in an integrated structure. The definitions for these concepts are not consensual and the instantiations of the concepts are written in non-standard ways. This ambiguity can have a negative impact on the characterization and evaluation of professional attributes. This work carries out an analysis of several competency frameworks and proposes the application of grammatical classes for the concepts that make up the competency structure, aiming at greater transparency and clarity in the use of the concepts. To this end, a Backus-Naur Form grammar is proposed to standardize the writing of concepts. Seeking to validate the competency grammar, Information Systems and Technology professionals reported attributes of their occupations, observing the proposed grammatical rules. Afterwards, the exercise was replicated with practitioners from four other professional areas.
Keywords: Competency; Information Systems and Technology; Information Systems and Technology Competency; Competency Grammar; Backus-Naur Form
By studying several well-known Information Systems and Technology (IST) competency-focused frameworks in the search for definitions of competency-related concepts, we found that different concepts form the structure of those frameworks. The lack of rigor when applying the concepts related to the competencies of individuals led us to resort to dictionaries, seeking primary definitions for the concepts. In an effort to obtain a unified approach to the variety of concepts addressed in this work, as well as to grasp better ways to formulate (writing) them, we advanced revised definitions for the concepts, based on the reviewed literature. This allowed us to structure the construct of competency in the realm of IST professional area.
In this paper, we argue that one way to distinguish the attributes characterizing professionals’ competencies is the way of writing the attributes that compose the competency construct. We advocate that the attributes associated to job competencies, such as, expected actions from a professional, knowledge requirements, individuals’ features, or even job-related objects, may have their writing standardized, and that this will assist in their classification in one of the main concepts reviewed in this work. To this end, we propose that Backus-Naur Form (BNF), a meta-syntax notation, can be used to define criteria–a grammar–to govern the writing of concepts that composes the competency construct. Thus, the research question that this work aims to answer is the following: Is a Backus-Naur Form competency grammar able to assist in the identification, classification and writing of IST professional attributes? Aiming to answer the research question, IST professionals were involved in this work, having used the BNF competency grammar to map the responsibilities assigned to them in the workplace in order to meet the daily demands of their job functions.
We delineated the competency-related concepts based on several competency frameworks and grounded in definitions found on dictionaries. In the next section of the paper, we summarize the literature review, briefly describing the competency frameworks, and identifying the dictionaries that provided support material for the definition of concepts. The main concepts are also presented, with BNF being introduced as the notation for specifying the rules of writing the instantiations of the concepts involved. After the literature review, the section on competency grammar sets forth the writing rules for each of the reviewed concepts. Also in that section, we propose a decision tree to aid in the classification of words or sentences related to the practice of professionals. In the final section, conclusions, limitations of the study and ideas for future work are pointed out.
The definition of the concepts was considered a requirement to start this work. In what concerns the competency frameworks, it was noted that these references approach the concepts differently, resulting in different definitions for the same concept, as well as different concepts with the same definition. Aiming more consistency to the path that led to the definition of concepts, it was also necessary to use dictionaries, given that the definitions present in these references were not influenced by the specific purposes or central themes that guided the frameworks reviewed.
The following subsection addresses the competency frameworks reviewed in this work, paying special attention to the approach to competency adopted in each framework and to its respective central theme.
The O*NET framework is supported by the United States Department of Labor [2020], receiving constant updates. This framework has professional occupation as its central theme, but it involves several other concepts that refer to characteristics and attributes expected to be found in professionals. Some complementary concepts are based on the RIASEC concept (Realistic, Investigative, Artistic, Social, Enterprising, and Conventional) proposed by Holland [1997]. With similar characteristics, there is the Répertoire Opérationnel des Métiers et des Emplois (ROME) [ETALAB 2020], provided by the French government. This framework also uses the RIASEC concept, but it constrains the concept addressed to its central theme, namely occupation. Assigning the concept of competency as the central theme of the framework, the European e-Competence Framework (ECF) [European Union 2016], specifically aimed at the area of IST, sets forty different competencies.
Assuming skill as the central theme, there are the Skill Framework for the Information Age (SFIA) [SFIA Foundation 2015, 2018] and the i-Competence Dictionary (iCD) [Hayashiguchi et al. 2018], both specific to IST professional area. The support provided by SFIA is based on the mapping of 112 skills, grouped into 17 subcategories and 6 categories. The iCD, although having skill as its central theme, proposes a different approach that lists the tasks associated to each individual’s skill. This framework includes 84 skills, divided into 14 classifications and four categories.
In this work, seven competency frameworks were analyzed, each one composed by different concepts that make up what the authors of the frameworks define as competency. Through the proposal of a definition for the competency construct and an associated set of rules for expressing instances of the component concepts (the grammar), we hope to increase the maturity and rigor with which these matters are dealt with.
In the next subsection, we present the main concepts in the aforementioned frameworks and advance definitions that will be useful for the standardization of the concepts involved in this study.
Considering that IST was the main area under study in this work, in the beginning we sought for concepts defined and applied specifically in IST, and the references that initially contributed to the study were ECF and SFIA, and later iCD. Considering the structure of each framework, the definitions for the concepts are contrasting. When comparing SFIA and ECF, for example, a common concept is that of skill, however, its application is different. In ECF, skill is one of the elements that support the existence of a competency, while in SFIA skill is related to a professional area. Also present as central to iCD, the concept of skill is referred as a group of expected functions that the professional performs. Although these frameworks, as mentioned, pertain to the area of IST, the results of the relationship between these frameworks had some commonalities with the structure of broad non-specific frameworks, such as O*NET and ROME.
According to ECF definition, the competency concept can be defined as a demonstrated ability to apply knowledge, skills, and attitudes for achieving observable results. In this definition, some concepts are pointed out that need special attention, such as ability, knowledge, skill, and attitude. The ECF notes that competency is a holistic concept, being related to workplace activities, and incorporating behaviors expressed as embedded attitudes.
In addition to the frameworks mentioned before, we also reviewed the IT2017 [IT2017 2017] and MSIS2016 [Topi et al. 2017], two curriculum guidelines that provide support in the design of programs at graduate and undergraduate levels for IT and Information Systems (IS), respectively. Building on the concept of competency, both documents lay out professional profiles for the IST area, defining skills, tasks, and levels of difficulty related to the functions performed by IT and IS professionals.
In this work, we consider that competency has two pillars that support it, namely ability and posture. Ability has levels of proficiency, that express the complexity of the knowledge and skill associated to an ability. Since the combination of knowledge and skills indicate a level of complexity for a given ability, there is also the possibility of measuring the complexity to perform a given task, making evident the relevance of the ability element in this competency structure. For each task, there may be a set of tools necessary for its execution. The other pillar that supports competency goes beyond technical factors, addressing personal factors, which are equally relevant to competency. The professional’s posture is something that can be identified through attributes and characteristics observed in the work environment, which are the dispositions that, in turn, support the occurrence of certain behaviors by the professional and that enact his/her competency. The definitions proposed for the competency construct and competency-related concepts are now presented, built upon IST and general competency frameworks, as well as entries from dictionaries:
Competency: 1It refers to a combination of abilities and postures at the individual level to solve a given task at a specific time. 2It must be related to a professional area where individuals employ their abilities.
Ability: 1It refers to the condition that indicates someone can perform a certain task, having a degree of proficiency in the use of resources, which at the individual level refers to the possession of knowledge and skills. 2It has great proximity to the definition of a position to be held by a professional.
Posture: 1Classifier of the recurrent behavior observed in the individual. 2It characterizes the moment when the individual responds to a stimulus received, influenced by his/her disposition in the face of an event, which leads to the execution of specific behaviors.
Disposition: 1It refers to an inclination or tendency to favor an alternative over other(s), which results in one or more behaviors, supporting an individual’s characteristic posture. 2It specifically addresses inclinations, individual preferences.
Behavior: 1It is what can be observed as the result of a stimulus received by the individual, depending on the environment in which he/she is located. 2It is influenced by the beliefs and experiences that the individual has and contributes to the evolution of knowledge at the individual level. 3It is the immediate response to a stimulus.
Task: 1Something that can be performed by the individual, in fulfilling a demand or attending to the solution of a problem, requiring the use of one or more abilities and one or more postures for its full fulfillment, as expected. It is possible that, for its execution, it is necessary to use one or more tools. 2It is something that can be fulfilled by employing (posture) the individual’s abilities.
Tool: 1Auxiliary technological resource that can be used to accomplish a given task. A tool can be involved in different tasks, just as a task can demand different tools for its execution. 2It is something that can be mobilized during the employment (posture) or ability as a support for the completion of a task.
Proficiency: 1It indicates the level by which the individual is trained, considering the resources possessed (knowledge and skills) and the results that can be obtained when putting them into practice (posture). 2The proficiency of an individual must indicate the result that he/she must deliver when acting professionally.
Skill: 1It is one of the elements that make up the ability of the individual and may be carried by the individual’s posture (along with knowledge). 2It refers, in some situations, to the application of knowledge acquired, and in other situations, it refers to the application of natural knowledge, both intending to solve some demand in the professional scope. 3Some skills support the execution of other skills, that is, one skill may depend on another to be applied. It is important to emphasize that having skills is a necessary condition for the professional to be able to perform tasks.
Knowledge: 1It sustains the individual’s action in the execution of his/her skills or in the conduct of the professional position he/she holds. 2It is what can be acquired through experience and study; thus, the sources of knowledge acquisition are the practice of the individual’s abilities and the individual’s participation in training and qualification courses. 3It is considered that knowledge is improved through its practice (posture), forming the beginning or basis of an ability formation process. 4There is knowledge that supports the acquisition of another knowledge. This means that for acquiring some specific knowledge it may be necessary the existence of some previous knowledge.
Table 1: Concepts and Their Relationships with Framework

Table 1 covers the concepts, the framework to which they referred to, and how the concept was addressed in that framework. Frameworks are signaled by numbers, identified as ①ECF, ②SFIA, ③IT2017, ④MSIS2016, ⑤O*NET, ⑥ROME, and ⑦iCD. Analyzing the provisions in Table 1, although we have equivalent examples related to the same concept, having different sources, we note the absence of criteria for its writing. Establishing criteria for writing the attributes that make up the competency construct can provide some advantages, such as classifying the element according to the concept; establishing dependencies between competency attributes, indicating an evolutionary path for the professional, and raising the maturity of a particular professional area.
Considering what has been portrayed regarding the difficulties involved in investigating the subject of competency, and avoiding being limited to an isolated research initiative, a step to standardize the application of competency in future studies on the subject is suggested in this work. This possibility concerns the use of BNF as a resource for the definition of writing standards for the concepts related to the competency construct, such as those present in this subsection, considering their definitions and correspondence with other reviewed frameworks. Next, we provide a brief overview of BNF.
BNF is one of the most used methods for writing syntax for context-free grammars [McCracken and Reilly 2003]. The origin of the name comes from the creators of BNF, John Backus and Peter Naur. The first incarnation of BNF was used to describe the syntax of the programming language ALGOL 60, in 1960. In the following years, updates to the BNF notation were made.
In this proposal, we will use BNF, because we believe is the form that allows a better understanding of the writing pattern, even for non-IST professionals. According to Sebesta [2011], there are three advantages when opting for the use of BNF: clarity and conciseness of the BNF description; the possibility to use BNF as a basis for a parser; and the BNF-based implementations being relatively easy to maintain due to their modularity.
From a standardization point of view, it is desirable that meta-syntaxes, such as BNF and its variants, possess a set of characteristics [ISO 1996], like: conciseness, precision, formality, naturality, generality, simplicity, self-describing, and linearity. In practical terms, considering BNF as a standard for writing, we can define transparent delimitations and rules, that mitigate the mishmash associated to definitions of competency.
To write a grammar in BNF, one uses the set of symbols from the BNF notation. The symbols needed to understand the competency grammar that will be presented in the next section are now addressed.
<text> = <capital> | <tiny>
In view of the scenario described for the concept of competency, we propose a BNF grammar that establishes the syntactic rules for writing competencies, as well as the elements that make up its structure. These rules aim to prevent the undisciplined use of competency related concepts, by reducing the variations in the application of these elements and, therefore, heading towards a more mature state in approaching the competency construct. For each component of the construct, a syntax with specific rules to its writing is proposed, so that to maintain and strengthen the writing pattern proposed.
<competency> = <expr>
<posture> = <adjective>
<disposition> = <action verb>
<behavior> = <action verb> + <expr>
<ability> = <expr>
<task> = <action verb> + <expr>
<tool> = <expr>
<skill> = <expr>
<knowledge> = <substantive> + <expr>
<expr> = <part> | <expr> + <part>
<part> = <substantive> | <preposition> | <article>
<adjective> = TEXT
<action verb> = TEXT
<substantive> = TEXT
<preposition> = TEXT
<article> = TEXT
Figure 1: Syntactic Structure of Competency Grammar

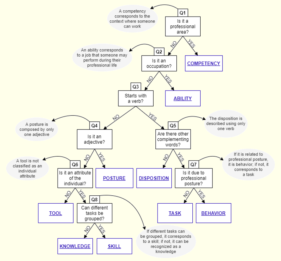
Figure 2: Decision Tree to Concepts Classification
In order to assist in the classification of the attributes of a professional area according to the structure of the competency construct, we designed an instrument in the form of a decision tree. This instrument starts with a single node (root), dividing into possible results, following a sequence of questions. These questions create branches with possible answers. The tree includes eight questions (Q), positioned in the nodes that build the branch of the decision tree. The initial node corresponds to Q1, while the following decision nodes address the other issues. The branches that connect the nodes carry the values that guide the user of the decision support mechanism, based on the issues present in the internal nodes. These questions lead the user of the decision tree to classify the word or phrase according to the concept under analysis. The paths that lead to the classification of any word or sentence related to the competency construct are shown in Figure 2. The tree also includes brief explanations to the eight questions. The concept of proficiency is not part of the scheme; since it does not have a script that can be interpreted (we propose the scale 1–2–3–4–5 to capture the values of proficiency levels).
When using this instrument to support the classification of a sentence or word that is related to the context of a profession, it is expected that the user will be able to classify it in one of the concepts covered by the competency construct, bearing in mind the definition proposed for the concepts. Afterwards, the sentence formulating the professional attribute must be written according to the proposed BNF rule.
Table 2: Synthesis of Collected Data

Considering that the study also looked at frameworks related to other areas of professional activity, the opportunity to test the rules and standards in different areas was seized. Thus, five professionals from other professional areas (Biology, Human Resource Management, Psychology, and Veterinarian) performed the procedure of filling out the forms with attributes inherent to their current professional occupations. Afterwards, a process for the collection, analysis, and validation of data similar to the one applied to IST professionals was conducted. In the end, 184 attributes were obtained, properly classified in the concepts addressed in this work.
In an attempt to standardize the approach to the notion of competency and related concepts, some challenges were faced. These challenges, for the most part, related to the perceived low rigor in the application of the concepts. Hence, in an initial phase of this study, adjustments in the definition of the concepts were made by the authors, in an attempt to clarify and support the differentiation of professional attributes among the range of concepts involved.
There is a variety of frameworks related to the theme of competency, specifically focused on IST, which organize professional attributes. This variety may be related to the pace of growth of the IST area, where a myriad of different activity sectors employs IST professionals. Since IST play an important role in all professional areas that require the use of information processing of any nature, IST professionals are required to operate in diverse environments. This gives rise to a number of IST job specificities, according to particular contexts of activity, such as health, logistics, education, government, and business. The pervasiveness of the IST profession and the need to broaden the perspective on competency, justified the analysis of general competency frameworks to find out their approach to the topic of competency, in comparison to the IST frameworks.
However, it is necessary to consider the limitations of this work. One refers to the number of participating IST professionals. Our test sample involved a small group of IST professionals, and we strongly believe that extending the process with different professionals in future works would put the grammar to a stress test, eventually revealing the need for adjustments in the rules of the grammar. A second limitation regards the type of individuals that participated in this study, namely IST professionals. It also makes sense to involve IST recruiters and IST leaders to validate the professional attributes informed by the respondents, making this inquiry a new phase of the grammar validation process. Along the same line, the participation of IST educators and trainers would provide further indications on the validity and usefulness of the grammar. Although laborious, these are essential steps for the refinement of the competency grammar and for increasing the confidence in its practical application.
To improve and supplement the data on IST competencies, structured according to the competency construct and formulate observing the competency grammar, more work is required. Besides enhancing the characterization of the IST competencies versed in this work, there is a need to start collecting and organizing attributes pertaining to other IST competencies. After reaching a certain level of maturity in the description of an IST competency, or even in an ability, it becomes possible to move on to the next stage. This stage would involve the definition of the degree of difficulty of the ability, mapping it to the levels of proficiency proposed in this study, as well as pointing out dependencies between professional attributes. To this end, it is deemed necessary to engage professionals, both to define the degree of difficulty and to point out the dependencies. This work would provide guidance of great relevance for professionals who wish to evolve in their careers.
The generalization of this proposal is envisaged as a future endeavor. The idea is to involve researchers from different professional areas to collaborate in the data collection, analysis, and validation of the process for defining competency profiles, using the same set of rules–the competency grammar–presented in this work.
APA Dictionary (2018). Competence. Available at: http://dictionary.apa.org/competence
Cambridge (2020). Competency. Available at: https://dictionary.cambridge.org/pt/dicionario/ingles/competency
Collins Dictionary (2017). Competence. Available at: https://www.collinsdictionary.com/dictionary/english/competence
Department of Labor (2020). O*NET OnLine. Available at: https://www.onetonline.org
ETALAB (2020). Répertoire Opérationnel des Métiers et des Emplois (ROME)—data.gouv.fr. Available at: https://www.data.gouv.fr/fr/datasets/repertoire-operationnel-des-metiers-et-des-emplois-rome
European Communities (2008). The European Qualifications Framework for Lifelong Learning (EQF) European Qualifications Framework. Brussels: European Communities.
European Union (2016). European e-Competence Framework 3.0. Available at: http://ecompetences.eu/wp-content/uploads/2014/02/User-guide-for-the-application-of-the-e-CF-3.0_CEN_CWA_16234-2_2014.pdf
Ferrari, A. (2012). Digital Competence in Practice: An Analysis of Frameworks. European Commission.
Hayashiguchi, E., O. Endou and J. Impagliazzo (2018).
Holland, J. L. (1997). Making vocational choices : a theory of vocational personalities and work environments, third edition. Odessa, FL: Psychological Assessment Resources.
ISO (1996). ISO/IEC 14977:1996—Information technology—Syntactic metalanguage—Extended BNF. Available at: https://www.iso.org/standard/26153.html (Accessed: 13 January 2020).
IT2017 (2017). Information Technology Curricula 2017: Curriculum Guidelines for Baccalaureate Degree Programs in Information Technology. Association for Computing Machinery.
Janssen, J., S. Stoyanov, A. Ferrari, Y. Punie, K. Pannekeet and P. Sloep (2013). Experts’ views on digital competence: commonalities and differences. Computers & Education 68, 473–481.
Oberländer, M., A. Beinicke and T. Bipp (2020). Digital competencies: A review of the literature and applications in the workplace. Computers & Education 146.
Oxford (2014). Competency. Available at: https://en.oxforddictionaries.com/definition/competency
Sebesta, R. W. (2011). Conceitos de Linguagens de Programação, nona edição. Porto Alegre: Bookman.
SFIA Foundation (2015). SFIA 6—The complete reference guide. Available at: http://www.sfia-online.org/en
SFIA Foundation (2018). SFIA 7—The complete reference guide. Available at: http://www.sfia-online.org/en
Topi, H., H. Karsten, S. A. Brown, J. Á. Carvalho, B. Donnellan, J. Shen, B. C. Y. Tan and M. F. Thouin (2017). MSIS 2016: Global Competency Model for Graduate Degree Programs in Information Systems. Communications of the Association for Information Systems 40, 117.